Keywords:Rho-GEF PIX-1; muscle attachment; adherens junction; integrin adhesion complexes; C. elegans
Introduction
Muscle serves as the body's source of power, and its normal function depends on a series of exquisite cellular structures that ensure both the stability of muscle cells and support efficient contractile activity. Among these, the Integrin Adhesion Complexs (IACs) plays a vital role by firmly anchoring muscle cells to the surrounding extracellular matrix, thereby maintaining structural integrity. A study published in Nature Communications has unveiled a key molecular mechanism. The research demonstrates that a protein named Rho-GEF PIX-1 plays a decisive role in the assembly and stability of IACs. By regulating signaling pathways, PIX-1 ensures the precise assembly and stability of lateral connection structures between muscle cells. This discovery provides a novel perspective for understanding how muscle cells maintain their structure and function.
Construction of SunyBiotech
SunyBiotech constructed the PHX2137 pix-1(syb2137 gk299374) mutant strain, providing a fundamental tool for investigating PIX-1 function.
1. Role of PIX-1 in IACs assembly at muscle cell boundaries
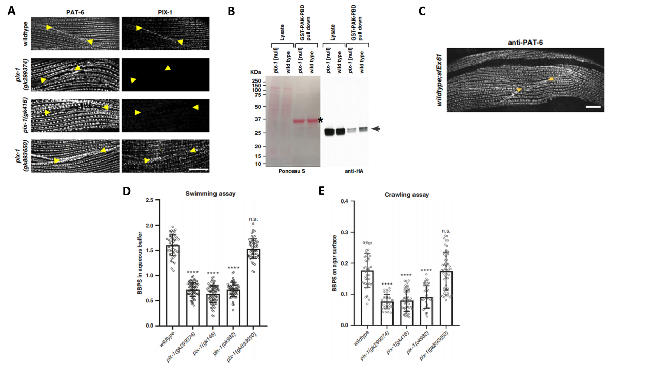
PIX-1, a homolog of β-PIX, is a guanine nucleotide exchange factor (GEF) that activates small GTPases such as Rac and Cdc42. These GTPases are essential for diverse cellular processes, including cell migration, adhesion, and cytoskeletal organization. In the context of muscle cells, PIX-1 has been found to play a critical role in IACs assembly and stability at muscle cell boundaries (Fig. 1A-1C).

Figure 1. Role of PIX-1 in IACs assembly at muscle cell boundaries
2. IACs: The Structural Cornerstone of Muscle Cell Boundaries
IACs are crucial for muscle cell function and constitute the key structural foundation at muscle cell boundaries. They provide a stable connection between the muscle cell membrane and the extracellular matrix. This connection is indispensable for force transmission during muscle contraction and for maintaining muscle integrity. In C. elegans, PIX-1 is localized to IACs at muscle cell boundaries, M-lines, and dense bodies (Fig. 2A). Loss of PIX-1 led to significantly reduced levels of activated Rac in muscle cells (Fig. 2B), resulting in impaired IACs (Fig. 2C) and muscle dysfunction (Fig. 2D and 2E).

Figure 2. IACs: The Structural Cornerstone of Muscle Cell Boundaries
3. PIX-1 Regulation of Muscle Cell Function
The PIX-1 signaling pathway in muscle cells involves a series of interactions that culminate in IAC assembly. PIX-1 activates Rac, which subsequently activates PAK family protein kinases. These kinases phosphorylated unknown substrates, thereby promoting IAC formation and stability (Fig. 3A). Mutations in genes encoding known proteins in the PIX-1 pathway cause impaired muscle cell boundaries (Fig. 3B). Similarly, mutations in the RacGEF domain of PIX-1 exhibited impaired muscle cell boundaries and reduced activated Rac levels (Fig. 3C and 3D), further emphasizing the importance of this domain in PIX-1 function. Furthermore, overexpression of PIX-1 protein caused disrupted muscle cell boundaries and reduced whole-worm locomotion (Fig. 3E-3G). These findings indicate that PIX-1 protein levels must be strictly regulated to ensure normal muscle cell function.

Figure 3. PIX-1 Regulation of Muscle Cell Function
Conclusion
The discovery of PIX-1's role in muscle cell lateral attachment structures opens new avenues for understanding muscle biology. By elucidating the mechanisms through which PIX-1 directs IAC assembly and stability, researchers can gain deeper insight into muscle function and potential therapeutic targets for muscle-related diseases. Continuing to explore the complexities of muscle cell biology, the roles of proteins such as PIX-1 will undoubtedly remain a key focus in unraveling the intricacies of muscle health and disease.
Reference
Moody JC, Qadota H, Reedy AR, et al. The Rho-GEF PIX-1 directs assembly or stability of lateral attachment structures between muscle cells. Nat Commun. 2020 Oct 6;11(1):5010.
Do you need reliable, custom CRISPR/Cas9 models to drive your own breakthrough research? Contact SunyBiotech (service@sunybiotech.com) today to learn how our C. elegans strain construction services can accelerate your discoveries